码迷,mamicode.com
首页 > 其他好文 > 详细

CRISPR/Cas9基因敲除原理及实验建议

时间:2017-06-04 15:49:21      阅读:463      评论:0      收藏:0      [点我收藏+]

标签:rom   kvc   lis   基金   基本   根据   步骤   media   分享   

CRISPR/Cas9基因敲除原理及实验建议

 

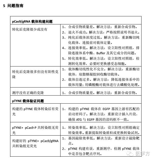
    CRISPR Cas9已经成为了最受欢迎的基因编辑技术之一,在2016年的国自然基金中也有很多项目是关于 CRISPR Cas9的。目前在市场上已经有很多Cas9的基因敲除试剂盒,这些试剂盒的操作流程较为简单,客户可让公司直接帮忙设计gRNA,乃至最后的载体验证全包。公司会根据您的要求收取不同的费用,如果只是合成载体,不验证,那么会便宜些。如果要合成载体同时又验证,那么价格又会贵一些。下面是对Cas9基因敲除试剂盒的一个详细说明,我们可以从中了解Cas9基因敲除所需要的敲除原理,基本试剂,基本步骤和研究方法,希望对大家可以有帮助。建议大家直接依靠公司来进行设计,因为自己做的话前期的摸索过程可能会长一些。目前有在线的软件来设计gRNA,如张锋实验室推出的gRNA设计软件等,后面就是分子克隆方面的实验。从实验条件和时间成本考虑,对于大部分的临床医生而言,选择 试剂盒要比选择自己做载体进行验证要好得多。

技术分享

技术分享

技术分享

技术分享

技术分享

技术分享

技术分享

技术分享

技术分享

技术分享

技术分享

技术分享

技术分享

技术分享

技术分享

CRISPR/Cas9基因敲除原理及实验建议

标签:rom   kvc   lis   基金   基本   根据   步骤   media   分享   

原文地址:http://www.cnblogs.com/think-and-do/p/6940394.html

(0)
(0)
   
举报
评论 一句话评论(0
登录后才能评论!
© 2014 mamicode.com 版权所有  联系我们:gaon5@hotmail.com
迷上了代码!